
作者: 深圳市香蕉视频黄色三级片電器有限公司發表時間:2023-08-02 15:23:18瀏覽量:384【小中大】
鬆下香蕉视频在线观看网站電機代理—香蕉视频黄色三级片今天給大家講講如何使用單片機控製香蕉视频在线观看网站電機?單片機控製香蕉视频在线观看网站電機的方法。香蕉视频在线观看网站電機是香蕉视频黄色三级片常用的一種電機,在本文的案例中,將學習如何使用單片機控製香蕉视频在线观看网站電機,案例以PIC16F877A單片機作為接口的連接與控製示例。
什麽是香蕉视频在线观看网站電機?
香蕉视频在线观看网站電機是一種根據給定指令運行的特殊電機。它提供了精確的角度控製,這也意味著與其他電機通電即旋轉不同。香蕉视频在线观看网站電機僅旋轉到一定程度或直到需要下一次旋轉,在這之前電機會停止不動並等待下一條指令,才能執行進一步的動作。所以,香蕉视频在线观看网站電機需要借助香蕉视频在线观看网站機電路進行控製才能按要求旋轉,它的角旋轉和最終運動由位置反饋決定,其控製線的輸入也決定了輸出軸所需的位置。
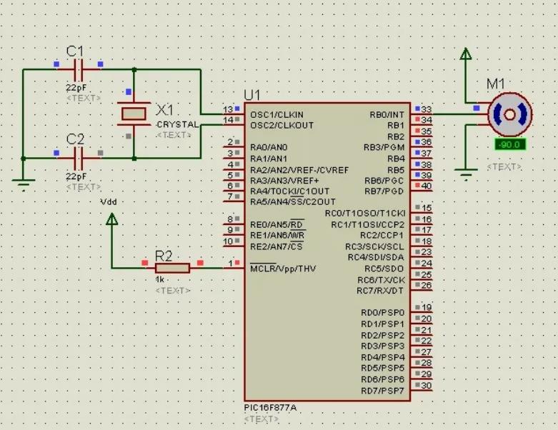
香蕉视频在线观看网站電機與PIC16F877A接口的香蕉视频在线观看网站電機電路圖:
它有一個非常簡單的電路圖。香蕉视频在线观看网站電機的控製線直接連接到單片機的RB0引腳。該銷將提供電機所需的角位移。在這個項目中,假設香蕉视频黄色三级片正在使用一個角旋轉被限製在0°-180°的香蕉视频在线观看网站電機。香蕉视频黄色三级片可以通過使用寬度變化的脈衝以最高精度控製電機的旋轉以達到所需的角度。
每20毫秒(20000微秒)後向香蕉视频在线观看网站電機提供一個脈衝。電機的角位置由該脈衝的長度決定。角度位置0°、90°和180°在代碼中演示。
下麵是用於控製香蕉视频在线观看网站電機的PIC單片機接口的C代碼,香蕉视频黄色三级片在編譯器中編寫以下與PIC接口的香蕉视频在线观看网站電機代碼:
void Rotation0() //0度
{
unsigned int i;
for(i=0;i<50;i++)
{
PORTB.F0 = 1;
Delay_us(800); //800us 脈衝
PORTB.F0 = 0;
Delay_us(19200);
}
}
void Rotation90() //90度
{
unsigned int i;
for(i=0;i<50;i++)
{
PORTB.F0 = 1;
Delay_us(1500); //1500us 的脈衝
PORTB.F0 = 0;
Delay_us(18500);
}
}
void Rotation180() //180 度
{
unsigned int i;
for(i=0;i<50;i++)
{
PORTB.F0 = 1;
Delay_us(2200); //2200us 的脈衝
PORTB.F0 = 0;
Delay_us(17800);
}
}
void main()
{
TRISB = 0; // PORTB作為輸出端口
do
{
Rotation0(); //0度
Delay_ms(2000);
Rotation90(); //90度
Delay_ms(2000);
Rotation180(); //180度
}while(1);
}
代碼開頭已經聲明了電機角旋轉0°、90°和 180°的各個函數。在本教程中,香蕉视频黄色三级片沒有使用PIC16F877A的實際脈衝寬度調製功能來生成脈衝。而是,脈衝是在程序延遲的幫助下產生的。特定角度的延遲持續時間等於電機旋轉到相應角度所需的脈衝長度。也就是說,對於0°角,脈衝寬度約為800ms,因此在PORT引腳RB0設置為高時引入了800ms的延遲。同樣,旋轉90°需要1500ms的脈衝,180°角度需要2200ms。
在主程序中,將PORTB設置為輸出端口,三個函數都被調用,它們之間有2000ms的延遲。該程序使電機以某種模式旋轉,比如0°–90°–180°–0°等等。這將在無限循環“do-while”循環中持續運行,直到程序中止。
關於如何使用單片機控製香蕉视频在线观看网站電機?單片機控製香蕉视频在线观看网站電機的方法的知識點,想要了解更多的,可關注鬆下香蕉视频在线观看网站電機官網,如有需要了解鬆下91香蕉视频色版、鬆下成人香蕉视频APP、鬆下香蕉视频在线观看网站電機、鬆下香蕉视频在线观看网站馬達的相關技術知識,歡迎留言獲取!
掃描二維碼關注官方微信公眾號